2023年11月10日, 自慰视频 中文系本科生党支部书记赵景玮带领支部党员们来到奉浦街道,参与“奉浦故事·家”主题展揭幕。

奉浦街道紧紧围绕党建引领基层治理,以奉浦苑房屋修缮民生工程为契机,以小区架空层空间为载体,启动奉浦苑“社区博物馆”项目,打造居民参与式社区博物馆。作为党建共建单位,华东师大中文系本科生党支部积极参与了本次奉浦苑“社区博物馆”项目,以青春力量助力社区文化建设。
在社区博物馆的六个板块中,“家的故事”这一板块由华东师大中文系本科生党支部倾力打造而成。






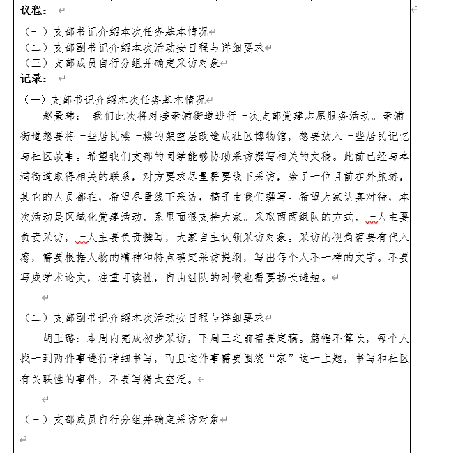
(图为议程记录)
在准备阶段,为了真实展现奉浦街道居民眼中的“家”,同学们针对活动的主题、内容、形式等方面展开了详细地讨论。最终决定以线下采访的方式,挖掘居民与奉浦苑同行十余年来的暖心故事。
采访对象来自各个领域,他们用不同的视角展示了如家庭般温暖的社区生活。如,张芷涵与李思雨在采访世界冠军张亚菲时,对方满含深情地回忆了奉浦苑中秋交流会和妇女节分享会等活动。

(图为曹以臻、郑添奕同学与采访对象朱德龙的合影)
在主题展现场,华东师大中文系本科生党支部副书记胡王璐同志向各位领导和居民们,介绍了中文系党支部参与奉浦苑“社区博物馆”项目的情况:
“我们的同学以“家”为主题,选择了对朱德龙、祝勤勇、景岚、张亚菲、刘丽芹五位居民进行采访,渴望了解不同职业的居民眼中不同的奉浦苑,从更个体,更真实的角度去诠释奉浦苑家的故事。”



新闻稿 | 胡王璐 王逸彬